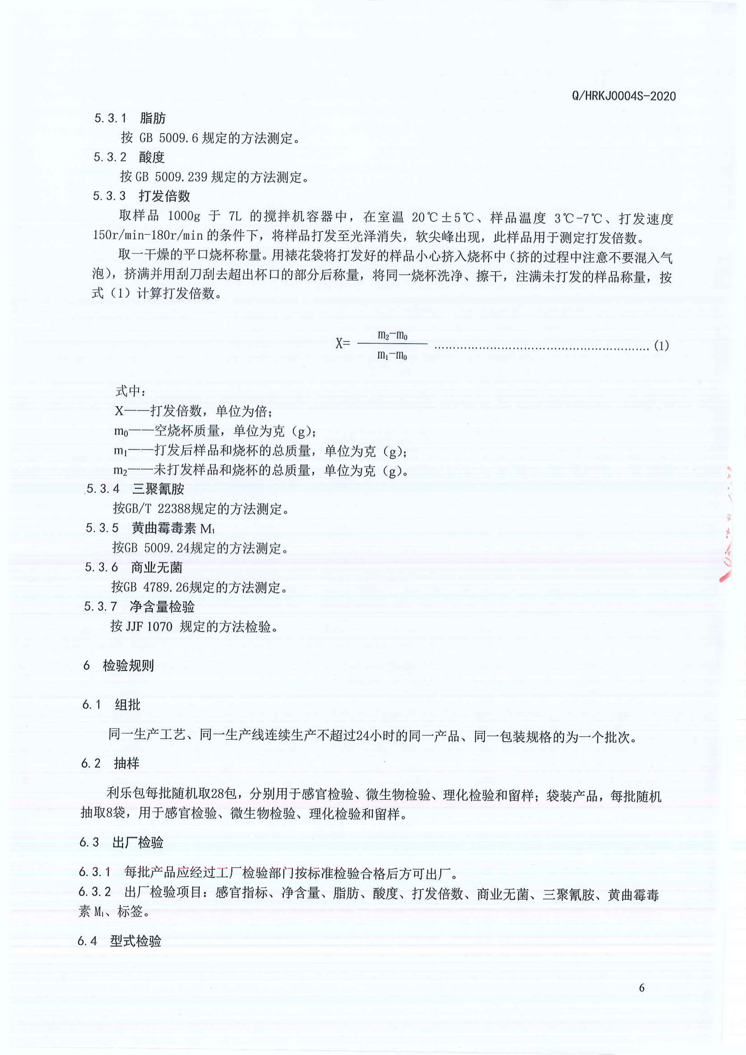
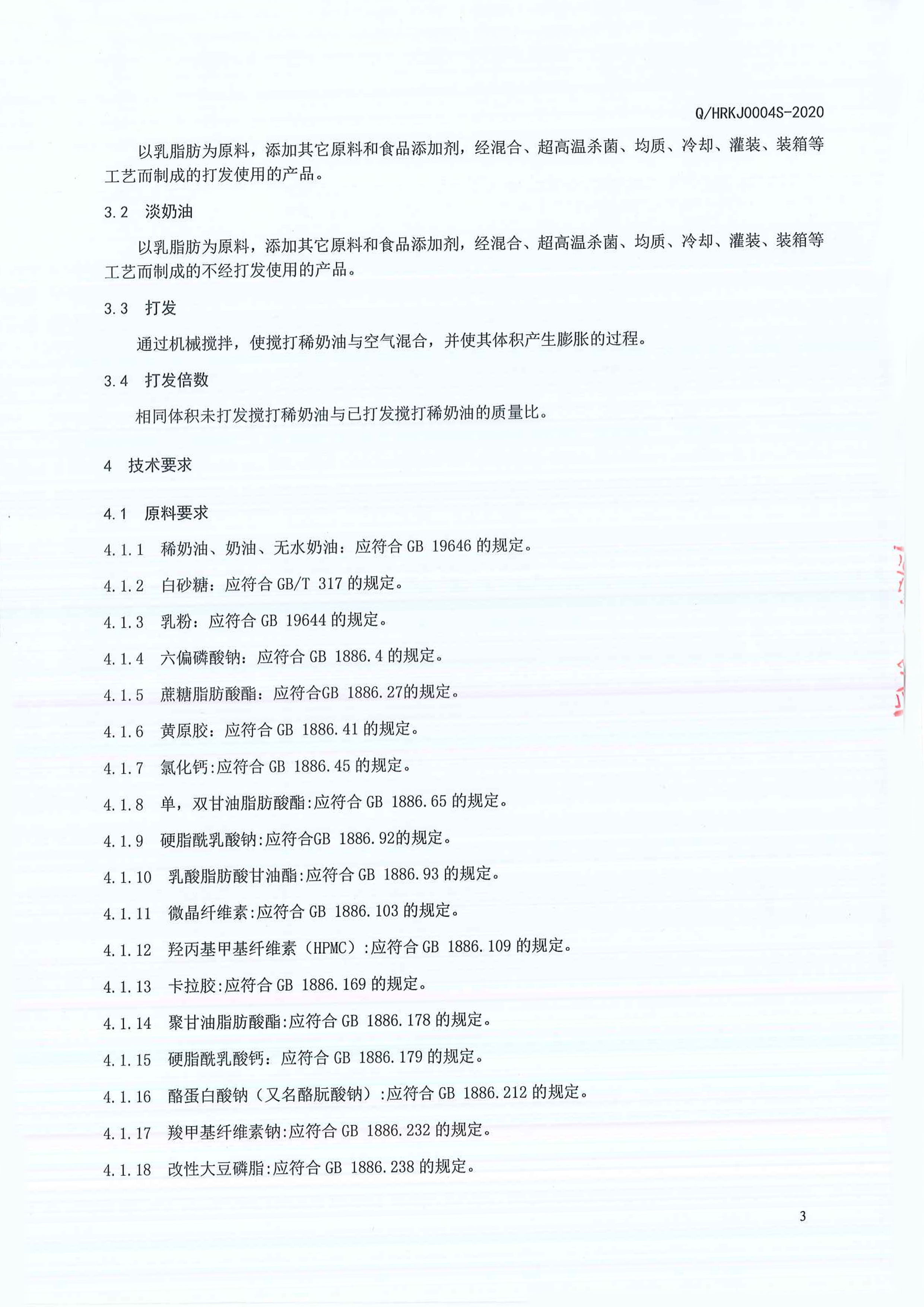
九州ku游官网
×
首页
关于九州ku游官网
九州ku游官网先容
声誉资质
旗下公司
联系九州ku游官网
加入我们
九州ku游官网资讯
九州ku游官网新闻
品牌运动
九州ku游官网产品
奶油系列
果酱系列
巧克力系列
食用油脂制品
复合调味酱
预混料系列
餐饮系列
海象食物配料
解决计划
烘焙行业
餐饮行业
家庭烘焙行业
服务网络
服务网络
在线服务支持
联系九州ku游官网
投资者关系
公司通告
投资者服务
在线商城
设为首页
加入收藏
中文
九州ku游官网资讯
中国烘焙行业专业的质料供应商与服务提供商
九州ku游官网新闻
品牌运动
首页
>
九州ku游官网资讯
> 九州ku游官网新闻
九州ku游官网搅打稀奶油(淡奶油)企业标准
宣布日期:2020-08-28
阅读数:7489
九州ku游官网搅打稀奶油(淡奶油)企业标准于2020年8月宣布实验,,,,,请点击下载:
上一篇
百万助力,,,,,共克时艰!
下一篇
中国第三代蛋糕奶油“飞青花”降生
返回列表
关于九州ku游官网
九州ku游官网先容
声誉资质
旗下公司
联系九州ku游官网
加入我们
九州ku游官网资讯
九州ku游官网新闻
品牌运动
九州ku游官网产品
奶油系列
果酱系列
巧克力系列
食用油脂制品
复合调味酱
预混料系列
餐饮系列
海象食物配料
解决计划
烘焙行业
餐饮行业
家庭烘焙行业
服务网络
全球服务网络
在线服务支持
投资者关系
公司通告
投资者服务
在线商城
在线商城
友情链接
欣融国际
九州ku游官网 版权所有
沪公网安备 31012002004500号 沪ICP备11016373号-1
扫一扫,,,,,关注九州ku游官网官方微信
【网站地图】
【sitemap】